当前位置: 首页 > 法律服务>法律援助
    《中华人民共和国仲裁法》修订前后对照表
    时间:2026-02-28 55:06来源:市法律援助中心作者:市法律援助中心点击:

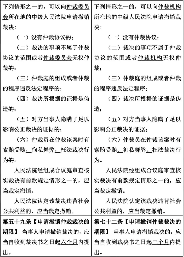
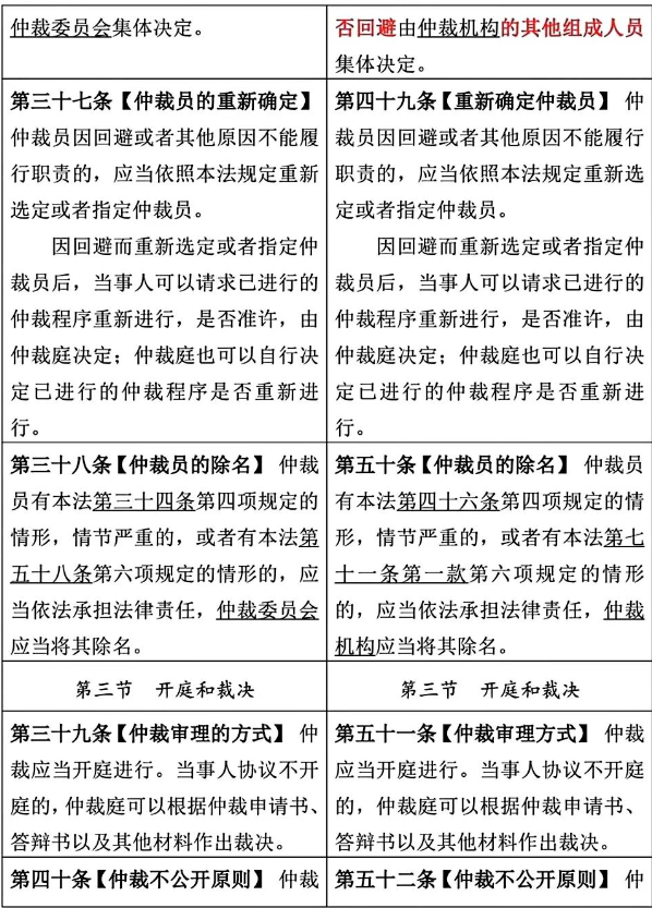
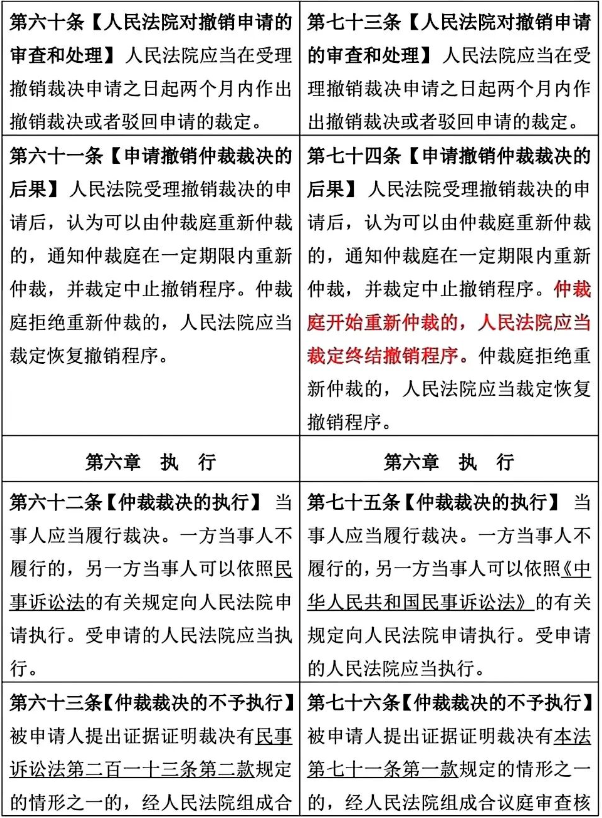
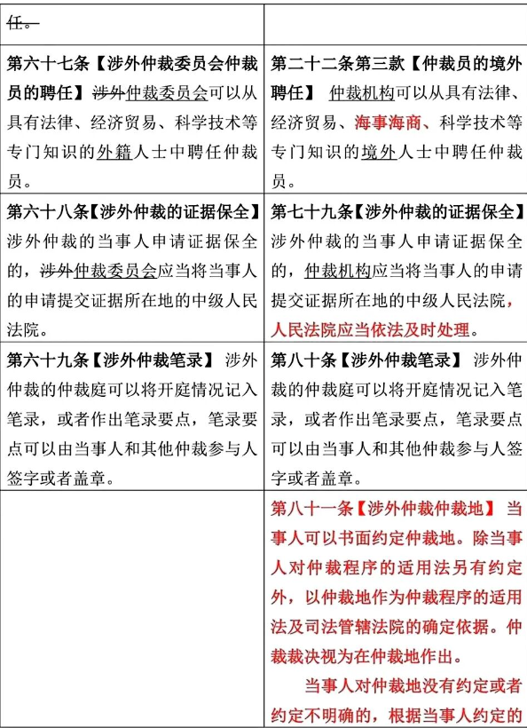
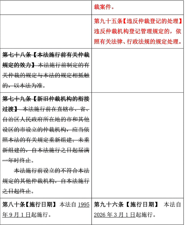
    《中华人民共和国仲裁法》(2025年修订)于9月12日经十四届全国人大常委会第十七次会议表决通过;自2026年3月1日起施行。

    图片34.png

    图片35.png

    图片36.png

    图片37.png

    图片38.png

    图片39.png

    图片40.png

    图片41.png

    图片42.png

    图片43.png

    图片44.png

    图片45.png

    图片46.png

    图片47.png

    图片48.png

    图片49.png

    图片50.png

    图片51.png

    图片52.png

    图片53.png

    图片54.png

    图片55.png

    图片56.png

    图片57.png

    图片62.png

    图片63.png

    图片64.png

    图片65.png

    图片66.png